标题
内容
首页
协会概况
协会简介
协会章程
协会大事记
联系方式
协会动态
行业资讯
通知公告
培训考评
培训学习
考评评价
资料下载
视频点播
入会申请
入会流程
《入会申请表》
会员会费
会员专区
会员名录
风采展示
服务商推介
服务商推介
人才资源
协会专家顾问
后备人才
求职信息
招聘信息
登录|注册
登录
注册
首页
<
通知公告
<
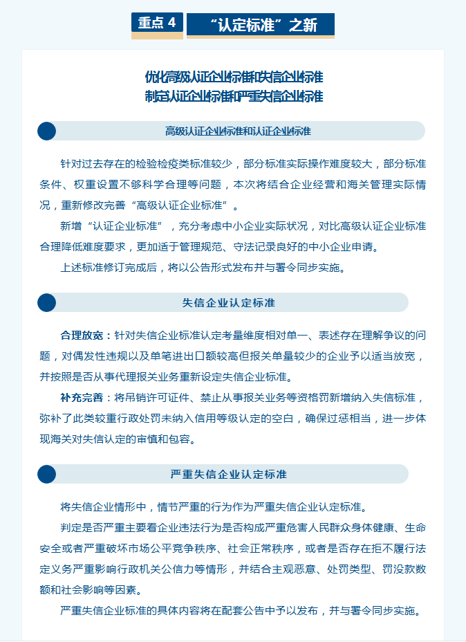
重磅新政!| 踏马迎新--海关总署第282号令来了
重磅新政!| 踏马迎新--海关总署第282号令来了
发布日期:2026-01-29
编辑:
来源:
上一篇
下一篇
友情链接
会员企业网站
行业组织
中国报关协会
北京报关协会
天津报关协会
上海市报关协会
江苏报关协会
安徽报关协会
山东报关协会
湖南报关协会
广东深圳报关协会
广东黄埔报关协会
相关机构
中华人民共和国海关总署
中华人民共和国南宁海关
中国电子口岸
版权所有:
桂ICP备20000580号-1
Copyright © 未经协议授权 禁止转载
【咨询电话】0771-3381152
【技术支持】